Comprehensive Training

關(guan)鍵詞(ci):大學(xue)生(sheng)創業模擬實訓實戰教學(xue)平臺 大學(xue)生(sheng)創業實訓教學(xue)軟件 大學(xue)生(sheng)創業實訓教學(xue)系(xi)統 大學(xue)生(sheng)創業實訓室解決方案
大(da)(da)(da)學生(sheng)(sheng)創(chuang)(chuang)業(ye)主要(yao)是(shi)在校(xiao)大(da)(da)(da)學生(sheng)(sheng)和大(da)(da)(da)學畢(bi)業(ye)生(sheng)(sheng)群體組(zu)成,近年來(lai)大(da)(da)(da)學生(sheng)(sheng)創(chuang)(chuang)業(ye)問題越(yue)來(lai)越(yue)受社會(hui)的(de)關注(zhu),因(yin)為(wei)大(da)(da)(da)學生(sheng)(sheng)屬于高級知識人群,并且經過多(duo)年的(de)教育以及背負著社會(hui)的(de)種種期望(wang),在社會(hui)經濟繁(fan)榮(rong)發展(zhan)的(de)同時,大(da)(da)(da)學生(sheng)(sheng)創(chuang)(chuang)業(ye)也成為(wei)大(da)(da)(da)學生(sheng)(sheng)就業(ye)之外(wai)的(de)新興的(de)現象。
大(da)學(xue)(xue)生創業(ye)群體主要由(you)在校大(da)學(xue)(xue)生和畢業(ye)生組成,由(you)于大(da)學(xue)(xue)擴(kuo)招引(yin)起大(da)學(xue)(xue)生就業(ye)等(deng)一(yi)系列(lie)問題,一(yi)部分大(da)學(xue)(xue)生通過創業(ye)形(xing)式實現(xian)就業(ye),這部分大(da)學(xue)(xue)生具(ju)有高知識高學(xue)(xue)歷的(de)特點,但是由(you)于大(da)學(xue)(xue)生缺乏相對應(ying)的(de)社(she)會經(jing)驗,所以(yi)需要全社(she)會的(de)關(guan)注(zhu)和幫助。
根(gen)據人力資源和社會保障部的(de)最(zui)新統計,2007年(nian)-2008年(nian)的(de)就業狀(zhuang)況很不理(li)想(xiang)。所以好多大學生都選擇創業。
大學(xue)(xue)生(sheng)創業(ye)逐漸被社會所(suo)承認和接受,同時(shi)也肩負著(zhu)提高大學(xue)(xue)生(sheng)畢業(ye)就(jiu)業(ye)率和社會穩定等的(de)(de)歷(li)史使命(ming)。在高校擴招之(zhi)后(hou)越來越多大學(xue)(xue)生(sheng)走出校門(men)的(de)(de)同時(shi),大學(xue)(xue)生(sheng)創業(ye)就(jiu)成為了大學(xue)(xue)生(sheng)就(jiu)業(ye)之(zhi)外的(de)(de)一個(ge)社會新問題(ti)。
思沃(wo)大學(xue)生(sheng)創(chuang)業模(mo)擬實(shi)(shi)訓(xun)(xun)系統是一款(kuan)重(zhong)點將理論和實(shi)(shi)踐(jian)、案例(li)分析相(xiang)結合的模(mo)擬實(shi)(shi)訓(xun)(xun)實(shi)(shi)戰(zhan)平臺教學(xue)軟件(jian)。為滿足(zu)高校的教學(xue)需(xu)求,本公司提供創(chuang)業實(shi)(shi)訓(xun)(xun)室解決方案。
用(yong)戶(hu)對(dui)象:本教(jiao)學軟件適用(yong)于各(ge)專業(ye)大(da)學生創業(ye)的模擬實訓。
軟件教學(xue)(xue)(xue)方式:理論學(xue)(xue)(xue)習與案例實(shi)踐相結合(he),將實(shi)驗考(kao)核與教學(xue)(xue)(xue)考(kao)核系統相結合(he)。
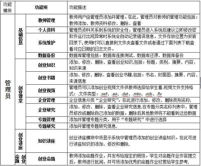
軟(ruan)件的功能概述(shu):軟(ruan)件分管(guan)理員、教師和學生三個用戶(hu)角色。管(guan)理員負責對(dui)教師的添加管(guan)理及基(ji)礎數據的添加。教師負責對(dui)學生的管(guan)理以及對(dui)實驗(yan)的總體掌控。
學生端(duan)模(mo)擬現實(shi)創(chuang)業(ye)的步驟及相關流程進行(xing)創(chuang)業(ye)實(shi)驗(yan)。
學生端模(mo)擬現(xian)實創(chuang)業的步(bu)驟及相關流程(cheng)進行創(chuang)業實驗。
思沃大(da)(da)(da)學(xue)(xue)生(sheng)創(chuang)(chuang)(chuang)業(ye)(ye)(ye)模(mo)(mo)(mo)擬(ni)實訓平臺系(xi)統從大(da)(da)(da)學(xue)(xue)生(sheng)創(chuang)(chuang)(chuang)業(ye)(ye)(ye)的(de)現狀分(fen)析(xi)(xi),將創(chuang)(chuang)(chuang)業(ye)(ye)(ye)教育(yu)的(de)內容(rong)以及因素滲透(tou)在專業(ye)(ye)(ye)實踐(jian)教學(xue)(xue)中(zhong),并根(gen)據創(chuang)(chuang)(chuang)業(ye)(ye)(ye)教育(yu)的(de)目(mu)標(biao)及內容(rong)設置較完(wan)善的(de)創(chuang)(chuang)(chuang)業(ye)(ye)(ye)實踐(jian)體系(xi)。軟件(jian)模(mo)(mo)(mo)擬(ni)交互思想,采(cai)(cai)用國(guo)際先(xian)進的(de)計算機仿(fang)(fang)真技(ji)術,仿(fang)(fang)真模(mo)(mo)(mo)擬(ni)虛擬(ni)市(shi)(shi)場環境(jing)、市(shi)(shi)場調查(cha)以及整(zheng)個(ge)(ge)(ge)市(shi)(shi)場競(jing)爭(zheng)結構。學(xue)(xue)生(sheng)通(tong)過(guo)軟件(jian)學(xue)(xue)習創(chuang)(chuang)(chuang)業(ye)(ye)(ye)心理學(xue)(xue)、創(chuang)(chuang)(chuang)業(ye)(ye)(ye)講堂、網(wang)上創(chuang)(chuang)(chuang)業(ye)(ye)(ye)、創(chuang)(chuang)(chuang)業(ye)(ye)(ye)準備等創(chuang)(chuang)(chuang)業(ye)(ye)(ye)知(zhi)識,撰寫一份創(chuang)(chuang)(chuang)業(ye)(ye)(ye)計劃書,投入(ru)到(dao)創(chuang)(chuang)(chuang)業(ye)(ye)(ye)實戰(zhan)(zhan)中(zhong)。創(chuang)(chuang)(chuang)業(ye)(ye)(ye)實戰(zhan)(zhan)分(fen)為公(gong)司注冊(ce)和(he)實戰(zhan)(zhan)運營。公(gong)司注冊(ce)采(cai)(cai)用Flash動畫模(mo)(mo)(mo)式,模(mo)(mo)(mo)擬(ni)公(gong)司注冊(ce)的(de)整(zheng)個(ge)(ge)(ge)流程。實戰(zhan)(zhan)運營是整(zheng)個(ge)(ge)(ge)系(xi)統的(de)主體,將全(quan)國(guo)分(fen)為七(qi)個(ge)(ge)(ge)區(qu)(qu)(qu)域:東北(bei)(bei)地區(qu)(qu)(qu)、華(hua)(hua)(hua)北(bei)(bei)地區(qu)(qu)(qu)、西(xi)(xi)北(bei)(bei)地區(qu)(qu)(qu)、華(hua)(hua)(hua)東地區(qu)(qu)(qu)、西(xi)(xi)南地區(qu)(qu)(qu)、華(hua)(hua)(hua)中(zhong)地區(qu)(qu)(qu)、華(hua)(hua)(hua)南地區(qu)(qu)(qu)。系(xi)統模(mo)(mo)(mo)擬(ni)公(gong)司內部與(yu)外(wai)在市(shi)(shi)場之間的(de)矛(mao)盾,創(chuang)(chuang)(chuang)業(ye)(ye)(ye)者(zhe)通(tong)過(guo)各種(zhong)調查(cha)、決策解決企業(ye)(ye)(ye)市(shi)(shi)場運營過(guo)程中(zhong)可能遇到(dao)的(de)各種(zhong)情況。在區(qu)(qu)(qu)域需求(qiu)飽(bao)和(he)后擴(kuo)大(da)(da)(da)市(shi)(shi)場,對其中(zhong)出現的(de)問題和(he)運營結果進行分(fen)析(xi)(xi)與(yu)評(ping)估,培(pei)養大(da)(da)(da)學(xue)(xue)生(sheng)正確的(de)人(ren)生(sheng)觀(guan)(guan)、價(jia)值觀(guan)(guan)、就業(ye)(ye)(ye)觀(guan)(guan),提高大(da)(da)(da)學(xue)(xue)生(sheng)勇于創(chuang)(chuang)(chuang)業(ye)(ye)(ye)的(de)精神,讓大(da)(da)(da)學(xue)(xue)生(sheng)有(you)良好(hao)的(de)創(chuang)(chuang)(chuang)業(ye)(ye)(ye)意(yi)識,增強大(da)(da)(da)學(xue)(xue)生(sheng)自(zi)主創(chuang)(chuang)(chuang)業(ye)(ye)(ye)能力。
本教學系統主要功能特色(se):
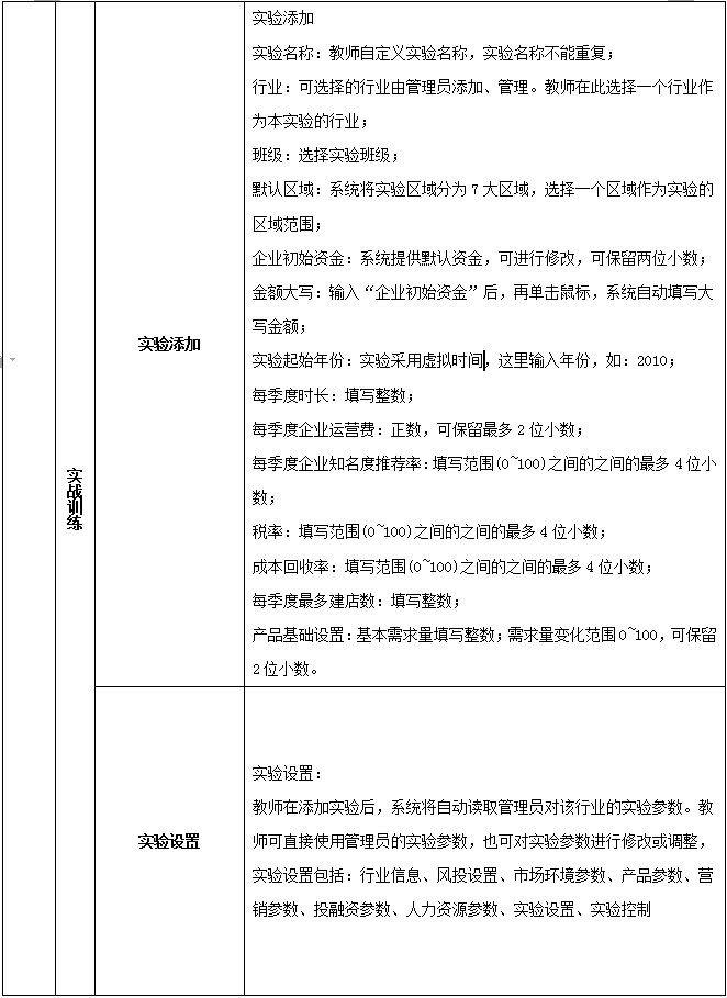
1、以LASH動畫形(xing)式模擬公司(si)工商注冊流程。公司(si)基本信息包括公司(si)名稱,年(nian)份,品牌(pai)、商標(biao)、所在區(qu)域、擴張區(qu)域、流動資(zi)金、風(feng)險投(tou)(tou)資(zi)、投(tou)(tou)資(zi)情況、融資(zi)情況、信用(yong)等級(ji)、品牌(pai)知(zhi)名度(du)、倉庫信息(面(mian)積/最大存量/單(dan)(dan)位管理費(fei))、產(chan)品庫存(每(mei)一種(zhong)產(chan)品的(de)庫存數量)、當(dang)前季(ji)(ji)度(du)的(de)訂單(dan)(dan)執行(xing)情況(總訂單(dan)(dan)/已執行(xing))、自建(jian)店數量、當(dang)前正在提供的(de)服(fu)務、技術(shu)(shu)研(yan)發(fa)情況(已研(yan)發(fa)的(de)技術(shu)(shu)/研(yan)發(fa)時間[哪(na)年(nian)哪(na)季(ji)(ji)度(du)])、生產(chan)線(xian)(生產(chan)線(xian)名稱/檔次)、公司(si)員(yuan)工(管理層人(ren)數/生產(chan)線(xian)工人(ren)人(ren)數)等等。
2、包含創(chuang)業(ye)(ye)(ye)(ye)理論知識(shi)的學習和創(chuang)業(ye)(ye)(ye)(ye)實戰(zhan)訓練。創(chuang)業(ye)(ye)(ye)(ye)理論知識(shi)包括測(ce)評系統、創(chuang)業(ye)(ye)(ye)(ye)課堂(tang)、創(chuang)業(ye)(ye)(ye)(ye)講談、創(chuang)業(ye)(ye)(ye)(ye)命(ming)題、創(chuang)業(ye)(ye)(ye)(ye)計劃書、法規知識(shi)、網上創(chuang)業(ye)(ye)(ye)(ye)、創(chuang)業(ye)(ye)(ye)(ye)準備(bei)、創(chuang)業(ye)(ye)(ye)(ye)論壇。創(chuang)業(ye)(ye)(ye)(ye)實戰(zhan)訓練包含選擇行業(ye)(ye)(ye)(ye)、注冊(ce)公司、人員招聘(pin)、產品戰(zhan)略策劃、產品生產、渠(qu)道銷(xiao)(xiao)售、促銷(xiao)(xiao)、備(bei)貨運(yun)送(song)等內容。
3、企(qi)業(ye)經營管理:了解企(qi)業(ye)實時狀況、工商行政(zheng)事(shi)務處理、人員(yuan)(yuan)招聘、工資福利、公司(si)制度、員(yuan)(yuan)工培訓(xun)、人員(yuan)(yuan)流動等人事(shi)管理策略
4、企(qi)業(ye)投(tou)(tou)(tou)融資管理:系統必須(xu)含(han)有(you)投(tou)(tou)(tou)融資模塊,了解操作企(qi)業(ye)的基本投(tou)(tou)(tou)資和(he)融資手段,模塊包括:銀行(xing)存款(kuan)、銀行(xing)貸款(kuan)、企(qi)業(ye)間(jian)借貸、民間(jian)借貸、私幕股權。另(ling)外還含(han)有(you)風(feng)(feng)(feng)(feng)險投(tou)(tou)(tou)資模塊,在審(shen)核計劃書后做出(chu)評價和(he)評分(fen),由教師設(she)置(zhi)是否給予(yu)風(feng)(feng)(feng)(feng)險投(tou)(tou)(tou)資,以(yi)及金(jin)額。設(she)置(zhi)后系統自動給相應企(qi)業(ye)發(fa)送反饋(kui)信息(xi),接受并給予(yu)風(feng)(feng)(feng)(feng)投(tou)(tou)(tou)的企(qi)業(ye)前來簽訂風(feng)(feng)(feng)(feng)投(tou)(tou)(tou)協議領取風(feng)(feng)(feng)(feng)投(tou)(tou)(tou)資金(jin)
5、系統具有自(zi)動(dong)計(ji)(ji)分和(he)手(shou)動(dong)評分功能。自(zi)動(dong)計(ji)(ji)分以各方面排(pai)名(ming)(ming)(ming)(ming)的形式,包括(kuo)資金排(pai)名(ming)(ming)(ming)(ming)、銷售排(pai)名(ming)(ming)(ming)(ming)、知名(ming)(ming)(ming)(ming)度排(pai)名(ming)(ming)(ming)(ming)、利潤排(pai)名(ming)(ming)(ming)(ming)、投(tou)資收益排(pai)名(ming)(ming)(ming)(ming)、廣告(gao)設計(ji)(ji)排(pai)名(ming)(ming)(ming)(ming)、市場(chang)占有率(lv)排(pai)名(ming)(ming)(ming)(ming)、美(mei)譽度排(pai)名(ming)(ming)(ming)(ming)、投(tou)融資收益排(pai)名(ming)(ming)(ming)(ming)、累計(ji)(ji)繳稅排(pai)名(ming)(ming)(ming)(ming)、綜合排(pai)名(ming)(ming)(ming)(ming)等(deng)。教(jiao)師可以批閱學生所提(ti)交的計(ji)(ji)劃書、廣告(gao)設計(ji)(ji)、市場(chang)調查分析、公司制度等(deng)。
6、系統提供超過十個行(xing)(xing)業(ye)的相(xiang)關參(can)(can)數(shu)(shu)(shu)(shu)(shu)(shu)(shu)(shu)(消(xiao)費(fei)(fei)者(zhe)(zhe)特征(zheng)、 類(lei)(lei)別(bie) 、消(xiao)費(fei)(fei)者(zhe)(zhe)特征(zheng)、消(xiao)費(fei)(fei)者(zhe)(zhe)構成參(can)(can)數(shu)(shu)(shu)(shu)(shu)(shu)(shu)(shu)、消(xiao)費(fei)(fei)者(zhe)(zhe)偏好參(can)(can)數(shu)(shu)(shu)(shu)(shu)(shu)(shu)(shu)、產(chan)品(pin)屬(shu)性(xing)類(lei)(lei)別(bie)、產(chan)品(pin)屬(shu)性(xing)類(lei)(lei)別(bie)參(can)(can)數(shu)(shu)(shu)(shu)(shu)(shu)(shu)(shu)、產(chan)品(pin)屬(shu)性(xing)、產(chan)品(pin)屬(shu)性(xing)參(can)(can)數(shu)(shu)(shu)(shu)(shu)(shu)(shu)(shu)、生(sheng)產(chan)線(xian)類(lei)(lei)型(xing)、生(sheng)產(chan)線(xian)類(lei)(lei)型(xing) 參(can)(can)數(shu)(shu)(shu)(shu)(shu)(shu)(shu)(shu)、行(xing)(xing)業(ye)參(can)(can)數(shu)(shu)(shu)(shu)(shu)(shu)(shu)(shu) 、運行(xing)(xing)參(can)(can)數(shu)(shu)(shu)(shu)(shu)(shu)(shu)(shu)、區域參(can)(can)數(shu)(shu)(shu)(shu)(shu)(shu)(shu)(shu) 、購買參(can)(can)數(shu)(shu)(shu)(shu)(shu)(shu)(shu)(shu) 、經濟參(can)(can)數(shu)(shu)(shu)(shu)(shu)(shu)(shu)(shu)、渠(qu)道類(lei)(lei)型(xing)、渠(qu)道參(can)(can)數(shu)(shu)(shu)(shu)(shu)(shu)(shu)(shu)、促(cu)銷(xiao)類(lei)(lei)型(xing)、促(cu)銷(xiao)參(can)(can)數(shu)(shu)(shu)(shu)(shu)(shu)(shu)(shu)、廣(guang)(guang)告(gao)規格、廣(guang)(guang)告(gao)媒體、廣(guang)(guang)告(gao)參(can)(can)數(shu)(shu)(shu)(shu)(shu)(shu)(shu)(shu)、服務(wu)類(lei)(lei)型(xing)、服務(wu)參(can)(can)數(shu)(shu)(shu)(shu)(shu)(shu)(shu)(shu)、市場調查(cha)參(can)(can)數(shu)(shu)(shu)(shu)(shu)(shu)(shu)(shu)、宏觀社(she)會信息(xi)、行(xing)(xing)業(ye)動態信息(xi)、背景案例信息(xi))。